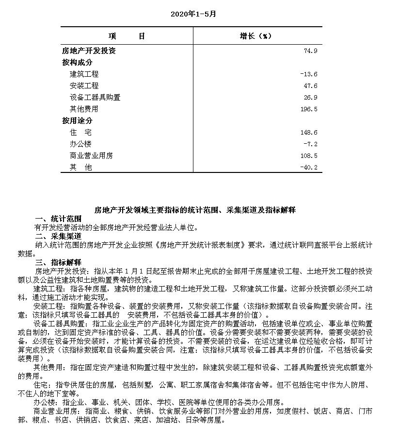
通州区2020年1-5月房地产开发投资情况

日期:2020-06-19    来源:区统计局

分享:
字号:        


主办:北京市通州区人民政府     承办:北京市通州区人民政府办公室、通州区政务服务和数据管理局    政府网站标识码:1101120001 京公网安备 11011202002947号 京ICP备20015255号-1