目 录
第一部分 2024年度部门决算报表
一、收入支出决算总表
二、收入决算表
三、支出决算表
四、财政拨款收入支出决算总表
五、一般公共预算财政拨款支出决算表
六、一般公共预算财政拨款基本支出决算表
七、政府性基金预算财政拨款收入支出决算表
八、政府性基金预算财政拨款基本支出决算表
九、国有资本经营预算财政拨款支出决算表
十、财政拨款“三公”经费支出决算表
十一、政府采购情况表
十二、政府购买服务决算公开情况表
第二部分 2024年度部门决算说明
第三部分 2024年度其他重要事项的情况说明
第四部分 2024年度部门绩效评价情况
第一部分 2024年度部门决算报表
报表详见附件。
第二部分 2024年度部门决算说明
一、部门/单位基本情况
根据中共北京市通州区委机构编制委员会(通编〔2020〕10号)及(通编〔2021〕11号)文件,北京市通州区城市管理综合行政执法局为区城市管理委管理的副处级行政执法机构,承担本区域内基层综合行政执法的统筹指导、综合协调、指挥调度、教育培训等6项职责。批准设办公室、组织建设与执法考核科、队伍建设指导科、装备财务科、法制科、督察一队、督察二队、违建治理执法队、综合监管与指挥调度队、市容环境执法队、环境保护执法队、公共安全执法队、公用事业执法队、水务执法队共14个科室、队,无下级单位。执法处罚职权共6个方面120项(市区共有职权64项,区街共有职权56项)。2024年根据中共北京市通州区委机构编制委员会《关于整合北京市通州区水务综合执法队有关事宜的通知》(通编【2024】29号),北京市通州区水务综合执法队整合到区城管执法局,我局增加了“集中行使法律、法规、规章规定的应由区级水务部门行使的行政处罚以及与之相关的行政检查、行政强制权,依法查处重大疑难杂症案件和跨区域案件,协调指导各乡镇、街道水务执法工作”职责。
二、收入支出决算总体情况说明
2024年度收、支总计6078.85万元,比上年6113.78万元减少34.93万元,下降0.57%。
(一)收入决算说明
2024年度本年收入合计6078.85万元,比上年6113.78万元减少34.93万元,下降0.57%。
1.财政拨款收入6078.85万元,占收入合计的100%。其中:一般公共预算财政拨款收入6078.85万元,占收入合计的100%;政府性基金预算财政拨款收入0.00万元,占收入合计的0.00%;国有资本经营预算财政拨款收入0.00万元,占收入合计的0.00%;
2.上级补助收入0.00万元,占收入合计的0.00%;
3.事业收入0.00万元,占收入合计的0.00%;
4.经营收入0.00万元,占收入合计的0.00%;
5.附属单位上缴收入0.00万元,占收入合计的0.00%;
6.其他收入0.00万元,占收入合计的0.00%。
图1:收入决算
(二)支出决算说明
2024年度本年支出合计6078.85万元,比上年6113.78万元减少34.93万元,下降0.57%,其中:基本支出5449.66万元,占支出合计的89.65%;项目支出629.19万元,占支出合计的10.35%;上缴上级支出0.00万元,占支出合计的0.00%;经营支出0.00万元,占支出合计的0.00%;对附属单位补助支出0.00万元,占支出合计的0.00%。
图2:基本支出和项目支出情况
三、财政拨款收入支出决算总体情况说明
2024年度财政拨款收、支总计6078.85万元,比上年减少34.93万元,下降0.57%。主要原因:项目资金支出减少。
四、一般公共预算财政拨款支出决算情况说明
(一)一般公共预算财政拨款支出决算总体情况
2024年度一般公共预算财政拨款支出6078.85万元,主要用于以下方面(按大类):社会保障和就业支出595.32万元,占本年财政拨款支出9.79%;卫生健康支出410.63万元,占本年财政拨款支出6.76%;城乡社区支出4247.85万元,占本年财政拨款支出69.88%;住房保障支出825.06万元,占本年财政拨款支出13.57%。
(二)一般公共预算财政拨款支出决算具体情况
1.“社会保障和就业支出”(类)2024年度年初预算574.71万元,2024年度决算595.32万元,完成年初预算的103.59%。
其中:行政事业单位养老支出2024年度年初预算574.71万元,2024年度决算595.32万元,完成年初预算的103.59%。主要原因:因水务执法人员并入城管执法队伍,增加17人导致保险类经费增加。
2.“卫生健康支出”(类)2024年度年初预算392.90万元,2024年度决算410.63万元,完成年初预算的104.51%。其中:“行政事业单位医疗”2024年度年初预算392.90元,2024年度决算410.63万元,完成年初预算的104.51%。主要原因:因水务执法人员并入城管执法队伍,增加17人导致保险类经费增加。
3.“城乡社区支出”(类)2024年度年初预算4134.81万元,2024年度决算4247.85万元,完成年初预算的102.73%。其中:“城乡社区管理事务”2024年度年初预算4134.81万元,2024年度决算4247.85万元,完成年初预算的102.73%。主要原因:因水务执法人员并入城管执法队伍,增加17人导致保险类经费增加。
4.“住房保障支出”(类)2024年度年初预算780.83万元,2024年度决算825.06万元,完成年初预算的105.66%。其中:“住房改革支出”2024年度年初预算780.83万元,2024年度决算825.06万元,完成年初预算的105.66%。主要原因:因水务执法人员并入城管执法队伍,增加17人导致保险类经费增加。
五、政府性基金预算财政拨款支出决算情况说明
本年度无此项支出。
六、国有资本经营预算财政拨款收支情况
本年度无此项支出。
七、财政拨款基本支出决算情况说明
2024年度使用一般公共预算财政拨款安排基本支出5449.66万元,使用政府性基金财政拨款安排基本支出0万元,(1)工资福利支出包括基本工资、津贴补贴、奖金、伙食补助费、绩效工资、其他社会保障缴费、其他工资福利等支出;(2)商品和服务支出包括办公费、印刷费、咨询费、手续费、水费、电费、邮电费、取暖费、物业管理费、差旅费、因公出国(境)费、维修(护)费、租赁费、会议费、培训费、公务接待费、专用材料费、劳务费、委托业务费、工会经费、福利费、公务用车运行维护费、其他交通费、其他商品和服务等支出;(3)对个人和家庭补助支出包括离休费、退休费、抚恤金、生活补助、救济费、医疗费补助、助学金、奖励金、其他对个人和家庭的补助等支出。(4)其他资本性支出包括办公设备购置、专用设备购置等。
第三部分2024年度其他重要事项的情况说明
一、“三公”经费财政拨款决算情况
2024年度“三公”经费财政拨款决算数5.00万元,比2024年度“三公”经费财政拨款年初预算5.00万元增加0.00万元。其中:
1.因公出国(境)费用。2024年度决算数0.00万元,比2024年度年初预算数0.00万元增加0.00万元。主要原因,本年度无此项支出,2024年度组织因公出国(境)团组0个,0人次。
2.公务接待费。2024年度决算数0.00万元,比2024年度年初预算数0.00万元增加0.00万元。主要原因,本年度无此项支出,公务接待0批次,公务接待0人次。
3.公务用车购置及运行维护费。2024年度决算数5万元,比2024年度年初预算数5万元增加0.00万元。其中,公务用车购置费2024年度决算数0万元,2024年度购置(更新)0辆。公务用车运行维护费2024年度决算数5万元,主要原因:严格管理公务用车,减少公务用车费用。2024年度公务用车保有量8辆。
二、机关运行经费支出情况
2024年度机关运行经费支出合计699.57万元,比上年增加175.87万元,增加原因:水务执法人员并入城管执法系统增加17人导致经费增加。
三、政府采购支出情况
2024年度政府采购支出总额25.22万元,其中:政府采购货物支出11.79万元,政府采购工程支出0.00万元,政府采购服务支出13.43万元。授予中小企业合同金额21.69万元,占政府采购支出总额的86.01%,其中:授予小微企业合同金额21.69万元,占政府采购支出总额的86.01%。
四、国有资产占用情况
截至12月31日,北京市通州区城市管理综合行政执法局共有车辆8台;单位价值100万元(含)以上的设备1台(套)。
五、政府购买服务支出说明
2024年度政府购买服务决算151.98万元。
六、专业名词解释
1.基本支出:指为保障机构正常运转、完成日常工作任务而发生的人员支出和公用支出。
2.项目支出:指在基本支出之外为完成特定行政任务或事业发展目标所发生的支出。
3.“三公”经费:是指单位通过财政拨款资金安排的因公出国(境)费、公务用车购置及运行费和公务接待费。其中,因公出国(境)费指单位公务出国(境)的国际旅费、国外城市间交通费、住宿费、伙食费、培训费、公杂费等支出;公务用车购置及运行费指单位公务用车购置支出(含车辆购置税、牌照费)及单位按规定保留的公务用车燃料费、维修费、过路过桥费、保险费、安全奖励费等支出;公务接待费指单位按规定开支的各类公务接待(含外宾接待)支出。
4.机关运行经费:指为保障行政单位(含参照公务员法管理事业单位)运行用于购买货物和服务的各项资金,包括办公及印刷费、邮电费、差旅费、会议费、福利费、日常维修费、专用材料及一般设备购置费、办公用房水电费、办公用房取暖费、办公用房物业管理费、公务用车运行维护费以及其他费用。
5.政府采购:指各级国家机关、事业单位和团体组织,使用财政性资金采购依法制定的集中目录以内的或者采购限额标准以上的货物、工程和服务的行为,是规范财政支出管理和强化预算约束的有效措施。
6.政府购买服务:是指各级国家机关将属于自身职责范围且适合通过市场化方式提供的服务事项,按照政府采购方式和程序,交由符合条件的服务供应商承担,并根据服务数量和质量等因素向其支付费用的行为。
7.社会保障和就业支出(类)行政事业单位养老支出(款)机关事业单位基本养老保险缴费支出(项):反映机关事业单位实施养老保险制度由单位缴纳的基本养老保险费支出。
8.社会保障和就业支出(类)行政事业单位养老支出(款)机关事业单位职业年金缴费支出(项):反映机关事业单位由单位缴纳的职业年金缴费支出。
9.卫生健康支出(类)行政事业单位医疗(款)行政单位医疗(项):反映财政部门安排的行政单位 (包括实行公务员管理的事单位,下同) 基本医疗保险缴费经费,未参加医疗保险的行政单位的公费医疗经费。
10.城乡社区支出(类)城乡社区管理事务(款)行政运行(项):城乡社区管理事务反映为行政单位(包括实行公务员管理的事业单位)提供后勤服务的各类支出。
11.城乡社区支出(类)城乡社区管理事务(款)一般行政管理事务(项):反映用于城乡社区管理事务方面的支出。
12.住房保障支出(类)住房改革支出(款)住房公积金(项):反映行政事业单位按人力资源和社会保障部、财政部规定的基本工资和津贴补贴以及规定比例为职工缴纳的住房公积金的支出。
13.住房保障支出(类)住房改革支出(款)购房补贴(项):反映按房改政策规定,行政事业单位向符合条件职工发放的用于购买住房的补贴。
第四部分 2024年度部门绩效评价情况
一、部门整体绩效评价报告
(一)部门概况
1.机构设置及职责工作任务情况
(1)机构设置。北京市通州区城市管理综合行政执法局核定118名行政执法专项编制,实际117人;水务执法队全额拨款事业编制20名,实际14人。批准设办公室、组织建设与执法考核科、队伍建设指导科、装备财务科、法制科、督察一队、督察二队、违建治理执法队、综合监管与指挥调度队、市容环境执法队、环境保护执法队、公共安全执法队、公用事业执法队、水务执法队共14个科室、队,无下级单位。
(2)职责工作任务情况主要职能。根据中共北京市通州区委机构编制委员会(通编〔2020〕10号)及(通编〔2021〕11号)文件,北京市通州区城市管理综合行政执法局为区城市管理委管理的副处级行政执法机构,承担本区域内基层综合行政执法的统筹指导、综合协调、指挥调度、教育培训等6项职责。执法处罚职权共6个方面120项(市区共有职权64项,区街共有职权56项)。2024年根据中共北京市通州区委机构编制委员会《关于整合北京市通州区水务综合执法队有关事宜的通知》(通编〔2024〕29号),北京市通州区水务综合执法队整合到区城管执法局,我局增加了“集中行使法律、法规、规章规定的应由区级水务部门行使的行政处罚以及与之相关的行政检查、行政强制权,依法查处重大疑难杂症案件和跨区域案件,协调指导各乡镇、街道水务执法工作”职责。
2.部门整体绩效目标设立情况。
立足回答好市委“二十年之问”,牢固树立“一个系统、一支队伍、一个标准”理念,持续加强“政治过硬,执法规范,作风优良,群众满意”的执法队伍建设。
(1)加强教育培训工作,持续强化队伍建设,树立执法人员良好形象。
锻造干事创业先锋队运用讲授式、研讨式、模拟式、网络式等教学方式,开展分级分类教育培训;把基层队伍规范化建设放在城管综合执法工作大局中统筹谋划,确保基层队伍规范化建设取得实效。
(2)抓好专项执法工作,持续强化工作质效。一是聚焦疏整促专项执法,提升副中心建设“力度”;二是聚焦安全生产执法,提升副中心建设“深度”;三是聚焦市容秩序执法,提升副中心建设“广度”;四是聚焦水务环境执法,提升副中心建设“美度”。
(3)强化服务基层,保障执法工作有序进行
继续以统筹协调指导全区综合执法工作为牵引,为全区22个街道乡镇综合行政执法队提供执法业务指导,为500名执法人员提供执法服装及装备运维保障,执法人员意外伤害保险保障,通过督察考核等手段推进执法工作的顺利进行,以建设服务型、法治型人民政府为目标,建立行为规范、公正透明、廉洁高效的综合行政执法体制机制,为副中心经济社会发展营造和谐、稳定、有序的社会环境。
(二)当年预算执行情况
2024年全年预算数5883.26万元,其中,基本支出预算数5348.01万元,项目支出预算数535.25万元,其他支出预算数0.00万元。资金总体支出6078.85万元,其中,基本支出5449.66万元,项目支出629.19万元,其他支出0.00万元。预算执行率为103.32%。
(三)整体绩效目标实现情况
单位在充分发挥统筹、协调工作的基础上,明确工作重点,压紧细实目标责任,确保了全年各项工作任务能够落实到位,圆满完成了预算执行进度,绩效目标中的各项指标均已完成年度预算指标要求。
1.产出完成情况分析
(1)产出数量:为全区22个街道乡镇综合行政执法队提供执法业务指导,开展各类执法业务培训40余次,培训执法人员1400人次,为6个暂扣车辆停放有困难的街道执法队提供车辆停放服务,保障执法业务正常有序开展,为506名执法人员提供执法服装及单员类装备运维保障,保障区街视频会议系统网络及运维服务,为全体执法人员购买意外伤害保险保障。
(2)产出质量:各项目完成质量良好,各种执法装备运行良好,业务培训组织有序,发挥了应有的作用,多品类媒体宣传城管声音,各类整治执法工作有序,保障了执法工作正常平稳,
(3)产出进度:按项目计划100%完成。
(4)产出成本:严格执行预算,资金总支出5883.26万元,其中人员及公用经费支出5348.01万元,项目支出535.25万元。
2.效果实现情况分析
(1)经济效益:不涉及
(2)社会效益:为副中心经济社会发展营造和谐、稳定、有序的社会环境。
(3)环境效益:保障城市副中心干净整洁有序的环境,在安全生产、环境保护、垃圾分类及碧水资源保持等领域发挥监督管理及综合执法作用。
(4)可持续性影响:长期
(5)服务对象满意度:街乡执法队满意度100%,群众满意率85%以上。
(四)预算管理情况分析
1.财务管理
(1)财务管理制度健全性:我局制定了预算管理制度、财务管理制度健全。预算执行过程中来严格遵守财务制度。
(2)资金使用合规性和安全性:资金按预算批复执行,使用合规,安全。
(3)会计基础信息完善性:部门各项资金均已入账处理,会计票据凭证完整,基础信息完善。
2.资产管理:严格按照财政关于资产管理办法执行,按规定采购、调拨、报废,年度盘点清查。
3.绩效管理:将绩效管理贯穿预算全过程,申请资金即要求绩效,执行完毕后要求有过程性资料,涉及服务满意的项目要求进行满意度调查。
4.结转结余率:无
5.部门预决算差异率:无
(五)总体评价结论
评价得分情况。8个项目评价得分在95分以上。我单位在2024年度的预算执行过程中严格按照内部控制制度要求,在预算年度执行过程中严格按照资金性质、用途支用,并以按月制定支出计划的方式,严格督促各类资金按计划支出,进而保证了全年预算执行率达到整体目标要求。
(六)存在的问题及原因分析措施建议
完善部门整体绩效管理,过程中严格把关,做到预算支出与绩效同行。
二、重点项目支出绩效评价报告
(一)基本情况
1.项目概况。
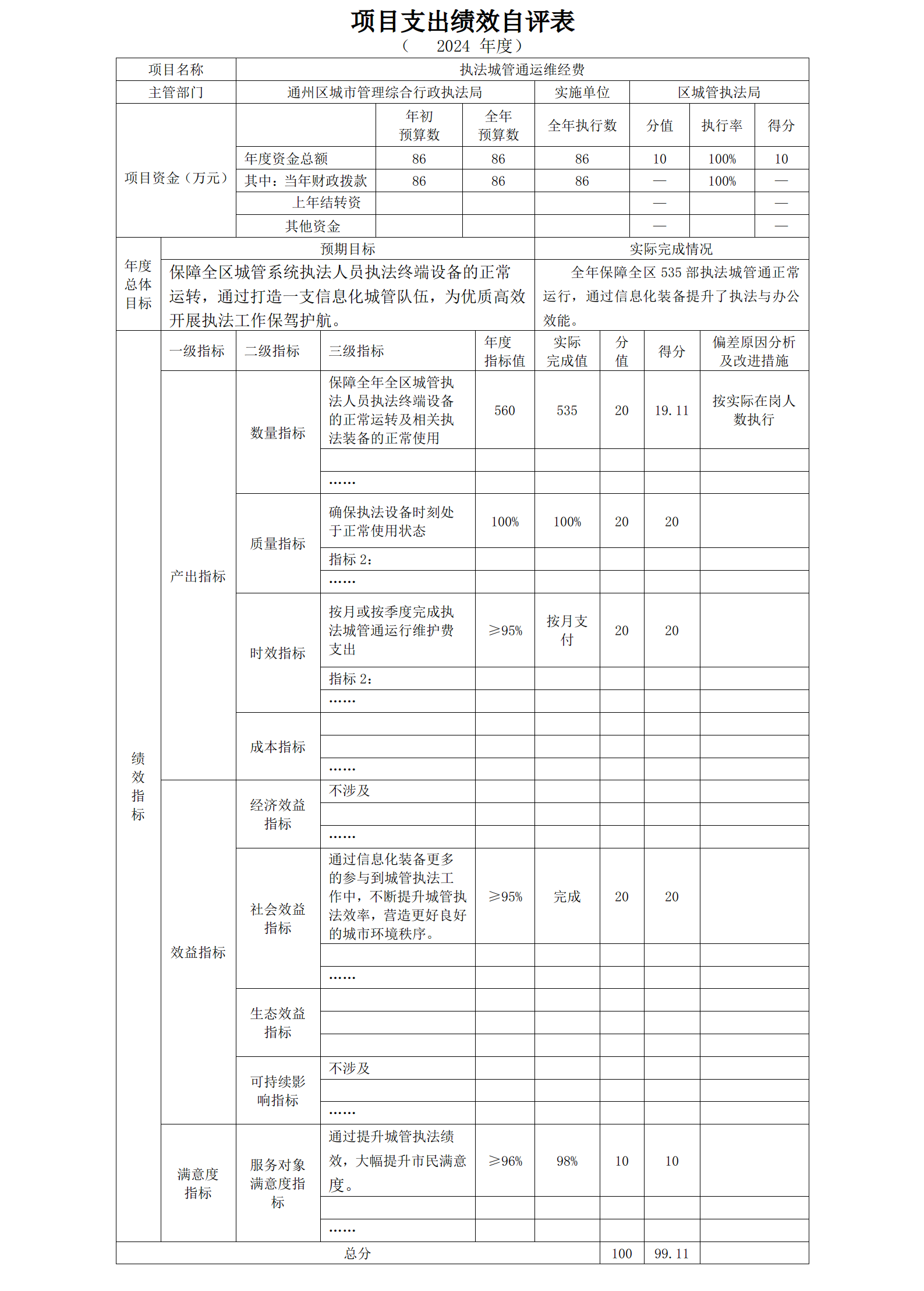
(1)项目背景。本项目的立项依据是北京市城市管理综合行政执法局和北京市财政局联合印发的《北京市城管执法执法装备配备标准》中规定执法城管通为综合执法队员必配装备,以及关于配发执法城管通管理相关规定,执法城管通是全市城管综合执法系统的重要执法装备,也是城市管理综合执法大数据平台的重要建设内容和执法应用载体,实现将城市管理综合执法大数据平台和OA系统的各项功能推送到掌端应用,并基于综合执法大数据平台实现统一用户管理、统一终端管理、统一安全管理和统一运维管理,支撑巡查检查、掌端办案、指挥调度、移动办公等执法工作场景。该项目由市城管执法局统一带量招标采购的费用标准,依据年度实际在编在岗人数测算当年支出经费金额。
(2)项目主要内容及实施情况。北京市城市管理综合行政执法局执法保障中心作为牵头单位依据《中华人民共和国政府采购法》等文件组织本项目的实施,委托中天信远国际招标咨询(北京)有限公司以ZTXY-2023-F22058号招标文件对城管综合执法系统执法城管通运行维护采用集中带量采购公开招标方式招标。经评标委员会评定并经牵头单位确认中国电信股份有限公司北京分公司为中标人。项目主要内容包括城管局执法终端设备运行系统及其正常运行,具体为一是终端性能、执法城管通适配及集成服务、执法城管通APP预装服务、语音通讯服务、售后服务、其他增值服务、项目进度服务等。
(3)资金投入及使用情况。项目年初批复预算860,000.00元,截至2024年12月31日,项目实际支出860,000.00元,资金执行率100%。
2.项目绩效目标。
保障全区城管系统执法人员执法终端设备的正常运转,通过打造一支信息化城管队伍,为优质高效开展执法工作保驾护航。
项目绩效目标实际完成情况:执法城管通运行服务使用人数535人;故障响应率100%;依托执法城管通运行维护服务,支撑执法业务开展及日常办公工作,提升城市精细化治理水平;数据安全事故发生次数0次;用户满意度≧96%。
(二)绩效评价工作开展情况
1.绩效评价目的、评价对象和范围。通过开展项目绩效评价,全面、客观、公正地评价财政资金预算执行情况和资金使用效益,及时发现预算编制、执行和管理中存在的问题,为改进预算管理、优化资源配置、提高财政资金使用效益提供依据。绩效对通州区城市管理综合行政执法局的执法城管通运维费用项目进行绩效评价。
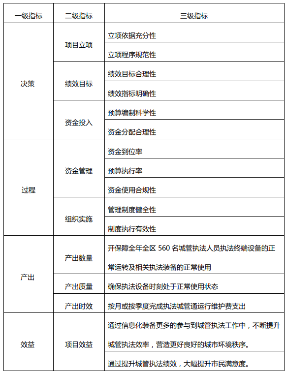
2.绩效评价原则、评价指标体系(附表说明)、评价方法、评价标准等。
本项目绩效评价遵循“客观、公正、科学、规范”的原则,采取定性与定量相结合的方式,结合项目的特点,采用案卷研究法、目标预定与实施效果比较法等方法,定性与定量相结合,从项目决策、项目过程、项目产出、项目效益4个方面对本项目开展绩效评价。

3.绩效评价工作过程。依据项目决策、过程、产出、效益四维度相关资料,组织项目相关人员开展绩效评价工作,经项目绩效评价小组整理分析项目相关资料,形成最终报告。
(三)综合评价情况及评价结论(附相关评分表)
该项目立项决策依据比较充分,立项程序须进一步规范。绩效目标合理不够细化,绩效指标细化、量化不足。
项目资金足额、及时到位,预算执行率为100%,资金使用合规。
项目管理制度有待完善,项目管理规范性须加强。
项目绩效产出数量指标因大岗人数变化,导致未完成年度指标值,项目效益完成较好。项目绩效管理有待进一步完善,须加强绩效目标设指、标体系建设。
项目绩效评价得分为 94.83分,绩效评价级别为“优”。

(四)绩效评价指标分析
1.项目决策情况。立项依据是根据北京市城市管理综合行政执法局和北京市财政局联合印发的《北京市城管执法执法装备配备标准》中规定执法城管通为综合执法队员必配装备,以及关于配发执法城管通管理相关规定,执法城管通是全市城管综合执法系统的重要执法装备,也是城市管理综合执法大数据平台的重要建设内容和执法应用载体,实现将城市管理综合执法大数据平台和OA系统的各项功能推送到掌端应用。年初预算经过局长办公会审批后报财政局立项,依据现有市局人力资源系统在岗在编人数测算出运维经费所需金额,确定预算数据。
2.项目过程情况
招标采购:北京市城市管理综合行政执法局执法保障中心作为牵头单位依据《中华人民共和国政府采购法》等文件组织本项目的实施,委托中天信远国际招标咨询(北京)有限公司以ZTXY-2023-F22058号招标文件对城管综合执法系统执法城管通运行维护采用集中带量采购公开招标方式招标。经评标委员会评定并经牵头单位确认中国电信股份有限公司北京分公司为中标人。
资金使用:资金支出,经办人员严格遵守相关财务管理制度,资金拨付有完整的审批程序和手续。预算批复86万元,实际到位86万元,符合相关财务管理制度规定,符合预算批复规定用途。
实施管理:确定对该项目绩效评价后,装备财务科召集绩效评价工作小组对本年度项目执行情况进行分析,预算执行进度为100%,保障时间为全年6个月的支出(另外6个月由市级以奖促治专项经费解决)。对终端使用情况征求综合执法队员的意见,使用率为100%,队员反馈执法城管通在执法检查、移动办公、通讯及掌端执法打印票据等应用方面提高了执法效率。装备管理工作人员表示在终端发生故障时,运维公司能及时维修并提供备用终端,保障了执法工作的正常进行
3.项目产出情况。产出指标及完成情况:
(1)数量指标
产出数量指标为“保障全年全区560名城管执法人员执法终端设备的正常运转及相关执法装备的正常使用。”,截止2024年12月31日,保障执法城管通运行服务使用人数为535人。
(2)质量指标
产出质量指标为“确保执法设备时刻处于正常使用状态时效指标。”,截至2024年12月31日,执法设备运转正常。
(3)时效指标
产出时效指标为“按月或按季度完成执法城管通运行维护费支出。”,项目按合同及时进行费用支付。
4.项目效益情况
(1)社会效益指标
社会效益指标为“通过信息化装备更多的参与到城管执法工作中,不断提升城管执法效率,营造更好良好的城市环境秩序。”,执法城管通运行维护服务为执法检查、掌端办案、指挥调度、移动办公等执法业务及日常办公工作提供了支撑,提升综合执法工作效率和质量,提升了城市精细化治理水平。
(2)满意度指标
服务对象满意度≥96%,实际满意度为98%。
(五)主要经验及做法、存在的问题及原因分析。
1. 项目立项程序规范性不足,项目管理制度不够完善,强化制度执行有效性。
2.绩效目标、指标设定须完善:绩效目标、指标设定不全面,个别指标设定与实际情况存在偏差。
(六)有关建议
1.加强项目立项规范性,完善项目管理制度,强化制度执行。
2.优化绩效目标、指标体系。 深入调研执法通使用效益,对绩效指标进行再梳理,进一步提升指标的科学性。
3.加强培训。开展绩效评价培训,系统讲解绩效评价相关政策、制度,提升对绩效评价专业知识的理解,充分掌握绩效评价核心环节及应用。
(七)其他需要说明的问题。无。
三、项目支出绩效自评表



